全联医药商会
商会动态
商会动态
公众号动态
会员动态
商会通知
图片新闻
 
专业委员会活动>>
全联医药业商会与青岛市
全联医药业商会原辅料及
全国工商联医药业商会连
全联医药业商会医药商业
合规引领创新}
2025 医药流通高质
全国工商联医药业商会连
 
您的位置: 首页 > 商会通知
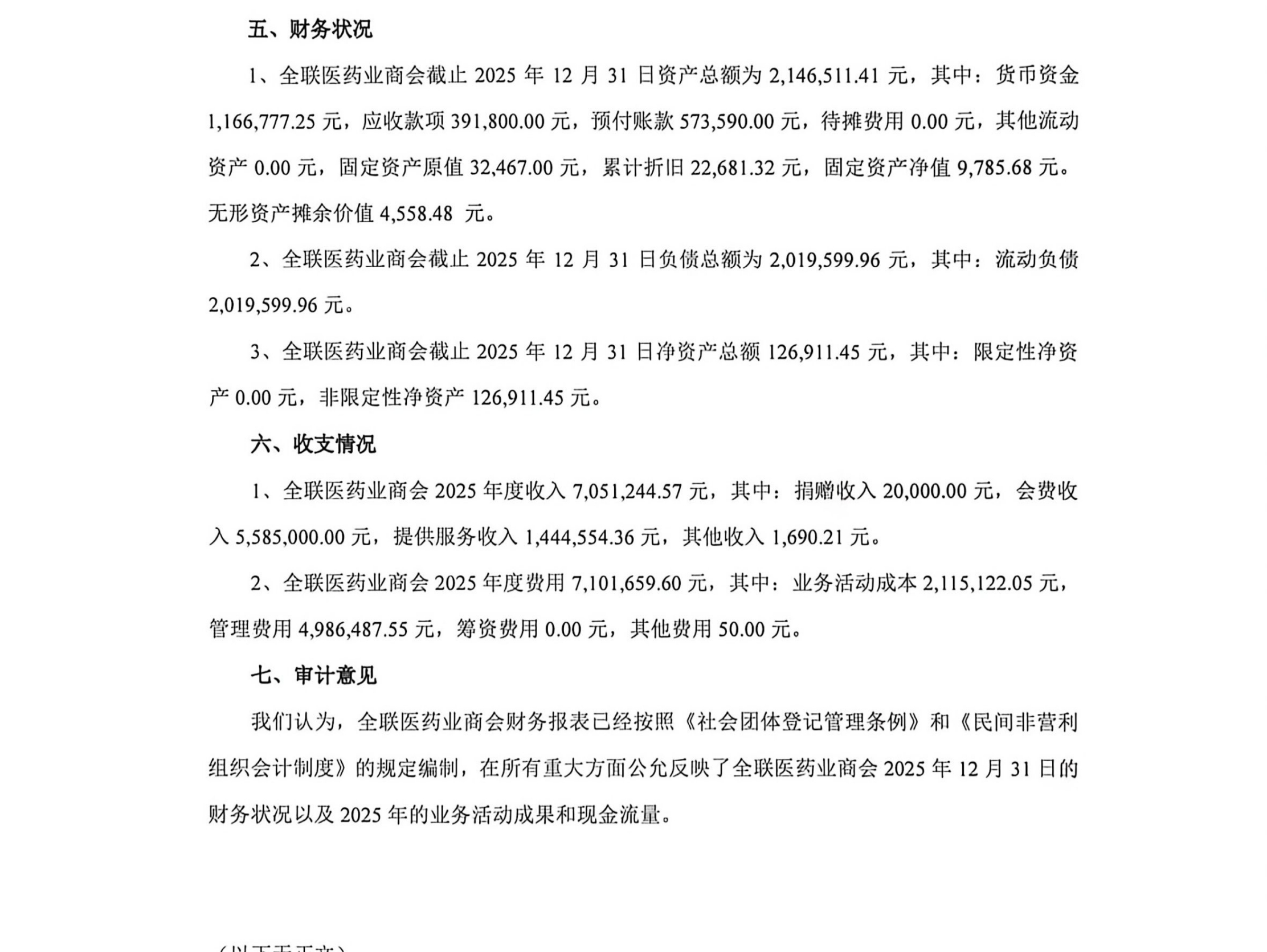
全联医药业商会2025年财务审计内容公示
 
 
首页       |       商会介绍       |       专业委员会       |       服务平台       |       商会动态       |       专家委员会       |       品牌活动       |       商业合作       |       相关下载       |       联系我们
010-65120726
北京市朝阳区大屯路东金泉时代广场3座2010
cmp20102@vip.126.com
友情链接: 全国工商联 中国药品食品网
  修正药业 科伦药业
  葵花药业 扬子江药业
  新浪医药  
鲁ICP备2023026799号